在长期集约化种植、化肥过量施用的当下,土壤酸化、板结、养分失衡、连作障碍等问题日益突出,成为制约作物 产量与品质的“隐形瓶颈”。单位补充氮磷钾的传统施肥模式,已无法满足现代农业“健康土壤,优 质高产”的双重需求。金沃缘硅钙镁土壤调理剂,以天 然矿物为基、多元营养为核、土壤修 复为本,通过硅、钙、镁三大核心元素的协同增效,不仅精 准补充作物必 须中微量元素,更从根源改 善土壤环境,为作物生长筑牢根基,实现改土、壮株、提质、增产的多重功效,是区别于普通肥料的土壤健康全 能型产品。

一、核心成分与产品优势:天 然矿物赋能,多元营养协同
金沃缘硅钙镁土壤调理剂精 选钾长石、白云石、石灰石、麦饭石等多种天 然 高 品 质矿物为原料,经专利高温煅烧活化工艺精制而成,有 效硅(SiO₂)≥25%、氧化钙(CaO)≥30%、氧化镁(MgO)≥5%,同时富含铁、锌、硼、钼、硒、铜、锰等几十种微量营养元素,PH值8-10 呈弱碱性,绿色无激 素、安 全无 残 留。
相较于市场同类产品,其核心优势在于“全、活、稳、久”:
养分全:突破单一元素补充局限,集硅、钙、镁中量元素与多种微量元素于一体,满足作物全生长周期多元营养需求;
活性高:专利活化技术将矿物中难溶养分转化为作物易吸收的有 效态,养分利用率远超普通矿粉;
性能稳:弱碱性温和调酸,不烧根、不害苗,适配酸性、酸化、板结土壤,适用范围广;
肥效久:养分缓慢释放,持效期长达1-2季,一次施用长效护土,减少频繁施肥成本;
二、在作物上的核心作用与功效:从土壤到植株,全周期呵护
(一)改良土壤生态:修复“病根”,打造健康生长根基
土壤是作物生长的“胃”,土壤健康是高产的前提。金沃缘硅钙镁土壤调理剂从物理、化学、生物三方面全面改良土壤:
1:破除板结,优化结构
硅元素促 进土壤颗粒胶结,形成稳定团粒结构,降低土壤容重,增加孔隙度,让板结土壤重新变得疏松透 气。解决因长期施化肥导致的土壤硬、实、闷问题,增强土壤透水、保水、保肥能力,减少水肥流失,为根系生长创造“透 气、透水、保肥”的优良环境。
2:调节酸碱,中和酸化
产品弱碱性特性可快速中和土壤酸性,提升 pH 值,有 效治理土壤酸化、铝离子毒害等问题。尤其适合南方酸性红壤、大棚连作土壤、长期施氮磷钾导致的酸化地块,将土壤调节至作物适宜的中性微酸范围,活化土壤中被固定的磷、钾、锌等养分,提高肥料利用率 30% 以上。
3:抑 菌抗重茬,净化土壤
抑制土壤中有害病菌(如根腐病菌、青枯病菌)繁殖,减少线虫滋生,破解连作障碍。同时钝化土壤中铅、镉等重金属活性,分解农药、化肥残留,降低土壤污染风险,实现土壤 “排 毒净化”,为作物生长构建安 全无菌的土壤环境。
(二)壮株抗逆:增强作物“免 疫 力”,抵御逆境侵袭
硅、钙、镁三大元素协同作用,为作物构筑“天 然防护盾”,显著提升抗逆能力:
硅:作物的 “钢铁铠甲”
作物吸收后形成硅化细胞,使茎秆、叶片细胞壁增厚、角质层加固,茎秆强度提升 20%-30%,有 效抗倒伏。同时形成物理屏障,抵御蚜虫、稻飞虱等刺吸式害虫及白粉病、稻瘟病、霜霉病等病菌入侵,减少病虫害发生,降低农药使用量。此外,硅能调节叶片气孔开闭,减少水分蒸腾,增强作物抗旱、抗寒、抗干热风能力。
钙:作物的 “结构卫士”
钙是细胞壁果胶钙的核心成分,稳固细胞结构,促 进根系生长,预 防根尖坏死、烂根早衰。增强作物细胞膜稳定性,提升抗逆、抗病能力,同时促 进氮素吸收与养分运输,让植株长势健壮、根系发达。
镁:作物的 “光合引擎”
镁是叶绿素的核心组成元素,直接参与光合作用,缺镁会导致叶片黄化、光合效率下降。补充镁元素可快速增加叶绿素含量,让叶片浓绿肥厚,提升光合效率,促 进碳水化合物、蛋白质、维生素合成,为作物生长与果实发育积累充足养分。
(三)提质增产:优化果实品质,实现高产增收
多元营养协同发力,从根本上改 善作物生理代谢,显著提升产量与品质:
1:减少生理病害,保障坐果结实
有 效 预 防因缺钙、缺镁、缺硅引发的生理性 病害:如果蔬的脐腐病、裂果、日灼病、干烧心;果树的苦痘病、浮皮果、裂果病;大田作物的早衰、倒伏、籽粒不饱满等问题。减少落花落果,提高坐果率与结实率,让作物 “坐得住、长得好”。
2:提升果实品质,优化商品性状
外观:果实色泽鲜艳、果面光洁、硬度增加,无畸形果、裂果,耐储运性大幅提升;
内在:果实糖分、维生素、干物质含量显著提高,口感更佳、营养更丰富,果品等级与市场价值提升;
产量:促 进作物养分均衡吸收,穗粒数、千粒重、单果重增加,大田作物增产 10%-20%,果蔬增产 15%-30%。
3:延长采收期,提早上市
增强作物后期活力,延缓叶片早衰,延长采摘期与供应期;同时促 进作物早熟,让果蔬提早 5-7 天上市,抢占市场先机,增加种植收益。
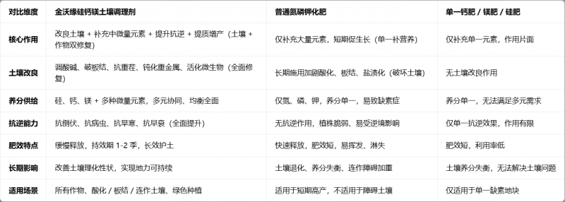
三、金沃缘硅钙镁土壤调理剂 VS 普通肥料:核心差异与优势对比
当前种植中,多数农户仍依赖氮磷钾大量元素肥料,却忽视土壤修 复与中微量元素补充,导致 “施肥越多、土壤越差、效果越差” 的恶性循环。金沃缘硅钙镁土壤调理剂与普通肥料的核心差异,在于 **“补营养” 与 “改土壤 + 补营养” 的本质区别 **,具体对比如下:

四、适用作物与施用效果:全作物适配,效果立 竿 见 影
金沃缘硅钙镁土壤调理剂适配大田作物、蔬菜、果树、经济作物等各类作物,施用效 果 显 著:
大田作物(水稻、小麦、玉米):茎秆粗壮抗倒伏,穗大粒饱,千粒重增加,减少稻瘟病、纹枯病,增产 10%-15%;
蔬菜作物(番茄、辣椒、黄瓜、白菜、茄子):预 防脐腐病、裂果、干烧心,植株健壮少病害,果实整齐光洁,增产 15%-30%,耐储运;
果树作物(苹果、柑橘、葡萄、樱桃、草莓):减少裂果、苦痘病、浮皮果,叶片浓绿,果实糖分高、色泽好,提升果品等级,增产 20% 以上;
经济作物(花生、大豆、甘蔗、大蒜):根系发达,抗重茬、防烂根,籽粒饱满,提升产量与品质。
五、改土养地选金沃缘,健康种植丰收无忧
现代农业的核心,早已从 “单纯追求产量” 转向 “土壤健康与品质产量并重”。金沃缘硅钙镁土壤调理剂,跳出传统肥料 “只补养分、不治土” 的局限,以 **“硅钙镁黄金三角”为核心,集土壤改良、营养补充、抗逆防病、提质增产 ** 四大功效于一体,是修 复土壤、保障作物健 康 生长的 “全 能 型产品”。
施用金沃缘,不仅能解决当前土壤酸化、板结、连作障碍等痛点,更能为作物生长筑牢健康根基,让作物 “根深、株壮、果优、高产”,实现 **“一次施用、一季受益、长期养地”的种植价值。无论是大田种植、设施蔬菜还是果园管理,选择金沃缘硅钙镁土壤调理剂,就是选择健康土壤、优 质高产、绿色增收 **,为现代农业可持续发展保驾护航!





